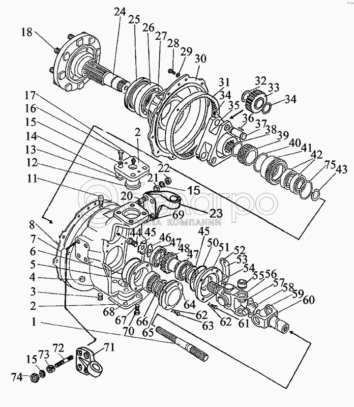
Каталог запасных частей к технике: МТЗ-2022. Редуктор конечной передачи переднего ведущего моста

zoom-in zoom-out enlarge shrink circle-right circle-left file-text2 info cart arraw right arraw left zoom out zoom in arraw maximize arraw minimize
1524-2308010
1524-2308005
1
1
2
2
3
4
5
6
7
8
11
12
13
14
15
15
15
16
17
18
20
21
22
23
23
24
24
25
26
27
28
29
30
30
31
32
33
34
34
35
35
36
37
38
39
40
41
42
43
44
45
45
46
47
47
48
50
51
51
52
53
54
55
56
57
58
59
60
60
61
62
62
63
64
65
66
67
68
69
70
71
71
72
73
74
75
2
1520-2308037
Ось
В узле: 4
1520-2308037 Ось МТЗ, Беларусь Под заказ 66.90 р.
1520-2308037 Ось МТЗ, ВЗТЗЧ Под заказ 106.88 р.
5
1520-2308002
Стакан
В узле: 2
1520-2308002 Стакан МТЗ Под заказ 163.68 р.
7
1520-2308015
Корпус
В узле: 2
1520-2308015 Корпус МТЗ, Беларусь Под заказ 730.03 р.
8
1520-2308034
Прокладка
В узле: 2
1520-2308034 Прокладка переднего моста (паронит 0,8 мм) Под заказ 3.37 р.
13
1520-2308042
Прокладка регулировочная
В узле: 8
1520-2308042 Прокладка МТЗ регулировочная редуктора конечной передачи, 0,2мм Под заказ 1.01 р.
18
40-3103016
Болт
В узле: 8
40-3103016 Болт переднего колеса (МТЗ-ЮМЗ) (А) >10 шт. 1.81 р.
40-3103016 Болт переднего колеса МТЗ, ЮМЗ Под заказ 3.58 р.
24
1521-2308017
Фланец
В узле: 2
1521-2308017 Фланец МТЗ редуктора конечной передачи моста переднего, SPILE >10 шт. 135.08 р.
1521-2308017 Фланец МТЗ редуктора конечной передачи моста переднего Под заказ 529.39 р.
24
1521-2308070
Фланец
В узле: 2
1521-2308070 Фланец МТЗ редуктора конечной передачи моста переднего, SPILE Под заказ 166.54 р.
1521-2308070 Фланец МТЗ редуктора конечной передачи моста переднего, МЗШ Под заказ 706.20 р.
30
1521-2308020
Крышка
В узле: 2
1521-2308020 Крышка МТЗ, МЗШ Под заказ 715.10 р.
31
1520-2308064
Шестерня
В узле: 2
1520-2308064 Шестерня МТЗ переднего моста, z=74, МЗШ Под заказ 416.27 р.
32
1520-2308054
Шайба
В узле: 12
1520-2308054 Шайба МТЗ редуктора конечной передачи Под заказ 3.58 р.
33
1520-2308059
Сателлит
В узле: 6
1520-2308059 Сателлит МТЗ редуктора конечной передачи, Z=23, (А) >10 шт. 20.96 р.
1520-2308059 Сателлит МТЗ редуктора конечной передачи, Z=23, МЗШ <10 шт. 212.83 р.
35
1521-2308030
Водило в сборе
В узле: 2
1521-2308030 Водило МТЗ переднего моста, МЗШ Под заказ 905.18 р.
41
1525-2308062-02
Шестерня
В узле: 2
1525-2308062-02 Блок шестерен МТЗ редуктора конечной передачи,наружний z=35, внутренний z=28, МЗШ Под заказ 439.49 р.
48
1525-2308061-02
Шестерня
В узле: 2
1525-2308061-02 Шестерня МТЗ редуктора конечной передачи ПВМ , z= 19/12 , МЗШ Под заказ 275.24 р.
51
1520-2308035
Стакан
В узле: 2
1520-2308035 Стакан МТЗ подшипников конечной передачи Под заказ 133.19 р.
52
1520-2308021
Прокладка регулировочная
В узле: 20
1520-2308021 Прокладка МТЗ регулировочная редуктора конечной передачи Под заказ 0.59 р.
64
1520-2308004
Крышка
В узле: 2
1520-2308004 Крышка МТЗ редуктора конечной передачи ПВМ Под заказ 16.20 р.
65
1520-2308003
Прокладка
В узле: 2
1520-2308003 Прокладка МТЗ Под заказ 0.25 р.
66
80-1701045
Гайка
В узле: 2
80-1701045 Гайка МТЗ, БЗТДиА <10 шт. 32.47 р.
67
80-1701056
Шайба
В узле: 2
80-1701056 Шайба МТЗ валов КПП Под заказ 6.76 р.
69
1520-2308079
Шпилька
В узле: 2
1520-2308079 Шпилька Под заказ 6.52 р.
73
1520-2308077
Втулка
В узле: 4
1520-2308077 Втулка МТЗ >10 шт. 7.74 р.
1525-2308024
Шарнир сдвоенный
В узле: 2
1525-2308024 Шарнир сдвоенный МТЗ переднего моста МТЗ-1523, -2022, Белкард Под заказ 435.23 р.
1524-2308010
Редуктор правый
В узле: 1
1525-2308040-02
Корпус
В узле: 2
1524-2308005
Редуктор левый
В узле: 1
1525-2308050-02
Ступица
В узле: 2
1
1525-2301002
Полуось левая
В узле: 1
1
1525-2301002-01
Полуось правая
В узле: 1
3
"2 КГ 3/8"""
Пробка
В узле: 2
4
"2 КГ 3/4"""
Пробка
В узле: 2
6
095-100-30-1-4
Кольцо
В узле: 2
11
Mintor TSSOG1,8'
Сапун
В узле: 2
12
055-063-46-2-4
Кольцо
В узле: 4
14
1520-230842-01
Прокладка регулировочная
В узле: 20
15
ШП16
Шайба
В узле: 32
16
М16x55
Болт
В узле: 8
17
1.ЗС6Хр
Масленка
В узле: 4
72
1520-2308079-02
Шайба
В узле: 4
74
М16
Гайка
В узле: 4
23
1524-2308074
Рычаг правый
В узле: 1
23
1524-230874-01
Рычаг левый
В узле: 1
25
2.2-100x125.2
Манжета
В узле: 2
26
7514А
Подшипник
В узле: 2
27
8x25
Палец
В узле: 6
28
М10x35
Болт
В узле: 20
29
ШП10
Шайба
В узле: 20
30
1521-2308016
Крышка
В узле: 2
34
1520-2308011
Винт
В узле: 6
35
1521-2308056
Водило
В узле: 2
36
4x34,8-3
Ролик
В узле: 156
37
1520-2308053
Ось
В узле: 6
38
1525-2308038
Шайба
В узле: 2
39
1525-2308066
Шестерня
В узле: 2
40
С105
Кольцо
В узле: 4
42
42209
Подшипник
В узле: 4
43
С45
Кольцо
В узле: 2
44
1521-2308012
Болт
В узле: 2
45
1521-2308031
Пластина стопорная
В узле: 2
46
1521-2308013
Шайба
В узле: 2
47
2007109
Подшипник
В узле: 4
49
2.2-45x65
Манжета
В узле: 2
50
100-105-30-2-4
Кольцо
В узле: 2
51
1520-2308080
Стакан с манжетой и кольцом в сборе
В узле: 2
53
1520-2308021-01
Прокладка регулировочная
В узле: 8
54
1520-2308063-10
Вилка
В узле: 2
55
704702К3С10
Подшипник
В узле: 16
56
1520-2308066-01
Вилка
В узле: 2
57
24-2201043-01
Кольцо стопорное
В узле: 16
58
72-2203026
Крестовина
В узле: 4
59
1525-2203052
Заглушка
В узле: 2
60
1525-2308047
Вилка
В узле: 2
60
1525-2308048
Вилка
В узле: 2
61
М8х30
Болт
В узле: 16
62
ШП8
Шайба
В узле: 16
63
М8х16
Болт
В узле: 8
68
7509А
Подшипник
В узле: 2
70
М16x40
Болт
В узле: 8
71
1525-2308076
Кронштейн правый
В узле: 1
71
1525-2308077
Кронштейн левый
В узле: 1
75
С85
Кольцо
В узле: 2
Содержащиеся в справочниках-каталогах запасные части и детали не предлагаются к продаже, а носят исключительно информационный характер

Ваша заявка была отправлена. В ближайшее время наши специалисты с Вами свяжутся по указанному Вами телефону.

Представьтесь
Поле обязательно для заполнения
Ваш телефон
Введите правильный номер телефона
E-mail
Введите правильный e-mail
Тема
Тема
применяемость финансирование доставка цена, наличие другое сервис и гарантия
Время для звонка
08:00
08:00 09:00 10:00 11:00 12:00 13:00 14:00 15:00 16:00 17:00 18:00 19:00
19:00
08:00 09:00 10:00 11:00 12:00 13:00 14:00 15:00 16:00 17:00 18:00 19:00

Мы постараемся перезвонить в указанное время

Если вы не хотите ждать, то звоните нашим вежливым консультантам:

8 800 100-2-700
Название
Представьтесь
Поле обязательно для заполнения
Ваш город
Ваш город
Ваш телефон
Введите правильный номер телефона
E-mail
Введите правильный e-mail
Сообщение
Вы можете приложить любые документы (например, список требуемых позиций)
Подтвердите, что вы не робот
Подтвердите, что вы не робот
Подтвердите, что вы не робот
Подтвердите, что вы не робот
Спасибо!

Ваше сообщение успешно отправлено!

ЗакрытьПовторить попытку